CN
Location:Home > About us > News > Press Releases > 深圳williamhill英国官网丙烷脱氢项目举行开工...

深圳williamhill英国官网丙烷脱氢项目举行开工仪式填补广东省该项目空缺

Release time:2017-11-22

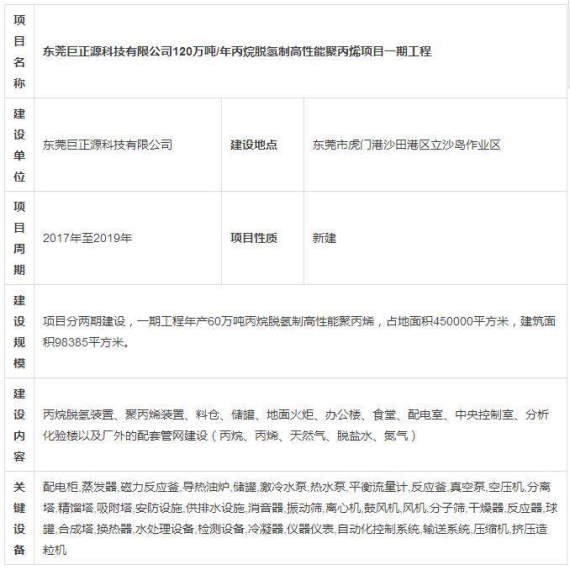
导语1031日,深圳williamhill英国官网120万吨/年丙烷脱氢制高性能聚丙烯项目一期工程举行开工仪式,项目工期预计592天。该项目建成后,将填补广东省丙烷脱氢装置的空白,华南地区作为进口气集中地,丙烷资源较为充裕,当下华南丙烷作为工业气或搭配丁烷进入民用市场,均作为提供热值的燃料使用。若该项目建成后,可更大程度的开发进口丙烷在华南地区的利用价值。

奠基仪式.jpg

公司介绍

  深圳williamhill英国官网,是广东省广物控股集团有限公司(广东最大的省属国有企业之一)的控股企业。公司的业务范围包括成品油及化工品贸易、燃油及化工品储罐、燃料油船运、码头运作业务等,目前公司正在向先进工艺的高分子材料制造领域拓展。 东莞williamhill英国官网科技有限公司是深圳williamhill英国官网的全资子公司,也是120万吨聚丙烯项目项目的实施主体。

项目介绍

  该项目位于东莞市虎门港管委会沙田港区立沙岛作业区,由东莞williamhill英国官网科技有限公司投资建设,前期2015年末备案产能90万吨/年丙烷脱氢制高性能聚丙烯,2016年8月调整备案,产能变更为120万吨/年丙烷脱氢制高性能聚丙烯。

微信图片_20180925105847.png

国内丙烷脱氢装置发展以及分布

  近年来,丙烷脱氢工艺在中国迅速发展,产能扩张速度惊人,逐渐成为丙烯重要来源之一。自2013年10月,随着天津渤化60万吨/年的丙烷脱氢装置投产运行,丙烷脱氢装置在国内正式拉开序幕。此后的几年里,丙烷脱氢装置在国内遍地开花,迅速发展,主要集中在华东的江浙地区、华北地区以及山东地区,而且近两三年混合烷烃脱氢这种更加灵活的装置在山东地区陆续投产运行。至今,国内丙烷脱氢(含混烷)制丙烯总产能达到513.5万吨。但是从下表可以看出,华南地区尚无丙烷脱氢装置,深圳williamhill英国官网丙烷脱氢装置建成后,将填补华南地区丙烷脱氢制高性能聚丙烯及下游加工项目的空缺,给当地化工企业提供优质的化工原料。

利润情况

  近年来,丙烷脱氢工艺在我国得以迅速发展,一方面是丙烯需求旺盛,供应有缺口;另一方面装置利润优势明显,是得以迅速发展的主因。虽然近几年国际油价一路下滑并在低位震荡,大宗商品行情并不乐观,丙烯价格也有明显回落,但作为原料气的丙烷价格低位,这也保证了丙烷脱氢工艺的利润保持良好,这也是华南地区也开始布局丙烷脱氢项目的重要原因。

  由上图可以看出,近年来丙烷脱氢年平均毛利都维持在千元之上的水平,尤其近两年,丙烷脱氢装置持续有良好的盈利,丙烷脱氢装置优势依然存在,后期装置将有更多的建设计划。

  由上图可见,2016-2017年丙烷脱氢毛利润表现乐观,装置均无亏损情况,尤其在夏季,受原料气丙烷价格低位,使丙烷脱氢装置获利更为理想。华南地区是国内进口气集中地,而丙烷脱氢装置,工艺来源于国外,原料气丙烷也基本依赖进口,装置在华南投产建设,原料提供方便。目前,华南地区的进口丙烷资源多作为工业气或者搭配丁烷或者搭配当地炼厂气今日民用市场,均是作为提供热值的燃料,据隆众数据监控,2016年华南进口毛利润在257/吨左右,2017年至今进口毛利润在194/吨左右,相比丙烷脱氢装置利润优势十分明显。

  深圳williamhill英国官网丙烷脱氢项目位于东莞市虎门港管委会沙田港区立沙岛作业区,正是东莞九丰的罐区,后期可以和九丰合作;另外东莞距离广东、珠海、深圳较近,可以进行合作的进口贸易商较多,如广东华凯、珠海龙华、珠海新海以及深圳华安等,可以通过转买进口丙烷或租赁冷冻罐等方式获得原料进口丙烷。不但可以保证自身原料的供应,同时可刺激华南地区进口气的流通,改善当前华南地区进口码头的盈利模式,使利润最大化。

新闻连接 https://www.sohu.com/a/206032539_99902541

Follow WeChat

ID: juzhengyuan